Workflow transitions and job status

A simple process sequence is characterized by the following state transitions:

[10]
name=Initialize
new=10
next=11
[11]
name=Prepare
next=12
[12]
name=Archiving
next=13
errorNext=15
[13]
name=Protocol
next=14
[14]
name=Cleanup
next=
[15]
name=Delete
next=14
finalizeNext=99
finalizeAfterDays=60
[99]
name=Finalize

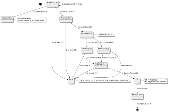
The flow diagram beneath (Scheduler – workflow transitions), which can be associated with the above process sequence, shows a transition from “Initialize” to the next step “Prepare”. After “Prepare” has finished successfully, the job “Archiving” is started. When “Archiving” has terminated, either “Delete” or “Protocol” is triggered, which depends on the return code of the archiving script. Both jobs would eventually move to “Cleanup” after a successful run. Since no next action is defined, in case of a successful cleanup the job will be set to "OK" and therefore no longer show up in the Scheduler Monitor.

The feature “finalizeNext” allows having all log files removed after an expiry interval “finalizeAfterDays”, so it can be assured that the system does not run out of disk space. When the expiry date is reached, the job will be set to “Finalize[99]/Waiting”. The job checking the finalizeNext condition runs once per hour and is not executed immediately after the scheduler has been started.

Scheduler – Workflow Transitions overview

Figure 306: Scheduler – workflow transitions

State

Description

Waiting

The job waits for the execution by the Scheduler.

Running

The job is executed by the Scheduler.

OK

The job has completed successfully.

Error

An error during the execution of the job occurred.

Pause

The job was manually set to state “Pause”.

Disabled

The job was manually set to state “Disabled” via the command “disable” (supported since coldscheduler assembly 9.11.1.1).

Zombie

When the Scheduler detects a job in state “Running” during startup, it is set to state “Zombie”.

Table 86: Scheduler – job states

Scheduler – Job Status Transitions overview

Figure 307: Scheduler – job status transitions